java线程池学习
参考博客:
线程池ThreadPoolExecutor——基础分析!
线程池之——ThreadPoolExecutor源码深度解析
线程池(ThreadPoolExecutor)源码解析
拆解ThreadPoolExecutor之execute方法的各个细节?
ReentrantLock 锁详解
拆解ThreadPoolExecutor之addWorker方法的各个细节?
拆解ThreadPoolExecutor之runWorker方法的各个细节?
拆解ThreadPoolExecutor之关闭线程池和钩子函数方法的各个细节
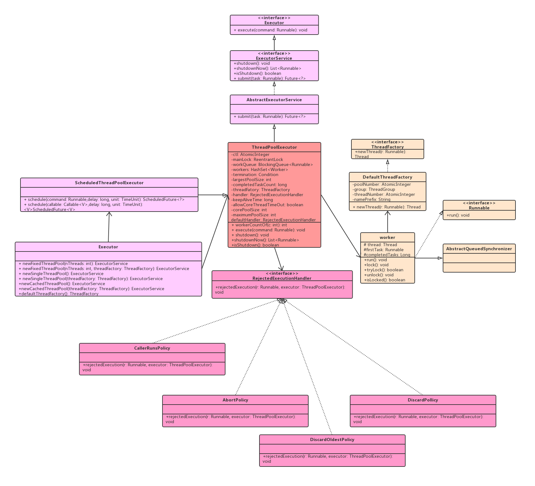
内部结构

线程池体系的类图

Executor系列类
实现了主要的方法,即提交、执行、暂停、状态

细说ThreadPoolExecutor
主要属性
核心线程数 corePoolSize
线程池的最小容量。
最大线程数 maximumPoolSize
线程池的最大容量。
keepAliveTime
如果池当前线程数大于核心线程数的话,空闲线程的存活时间
threadFactory
创建线程的工厂
workQueue
阻塞队列,用于存储待执行的任务,相当于一个缓冲
常见阻塞队列
| 名称 | 底层实现 | 描述 |
|---|---|---|
| ArrayBlockingQueue | 数组 | 有界 |
| LinkedBlockingQueue | 链表 | 无界 |
| PriorityBlockingQueue | 堆 | 无界 |
| DelayQueue | PriorityBlockingQueue | 具体化了一个PriorityBlockingQueue,排序方式为按时间排序 |
| SynchronousQueue | 只能容纳一个元素。内部有元素时,试图插入第二个元素的线程会阻塞,直到第一个元素被取走;内部为空时,试图取走元素的线程会阻塞,直到有元素被放入 |
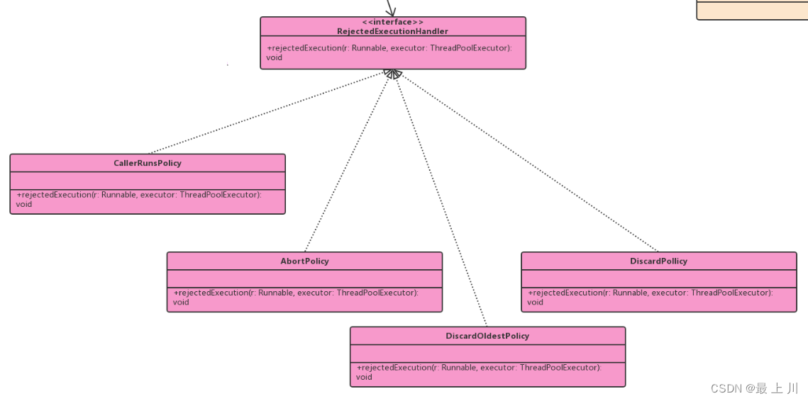
拒绝策略

| 策略 | 是否执行新任务 | 其他操作 |
|---|---|---|
| AbortPolicy | 拒绝 | 抛异常 |
| DiscardPolicy | 拒绝 | |
| DiscardOldestPolicy | 执行 | 丢弃下一个任务(即队头任务) |
| CallerRunsPolicy | 执行 |
按顺序放的源码


注意这里是用调用线程执行的这个任务
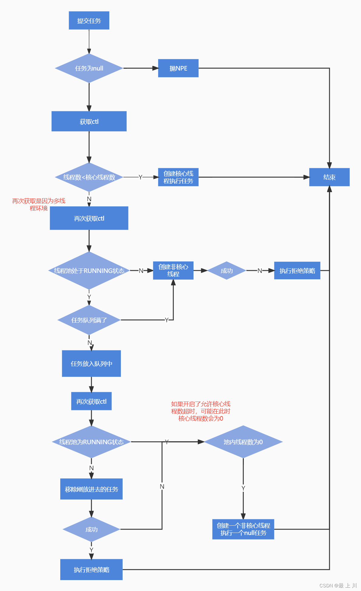
一些总结
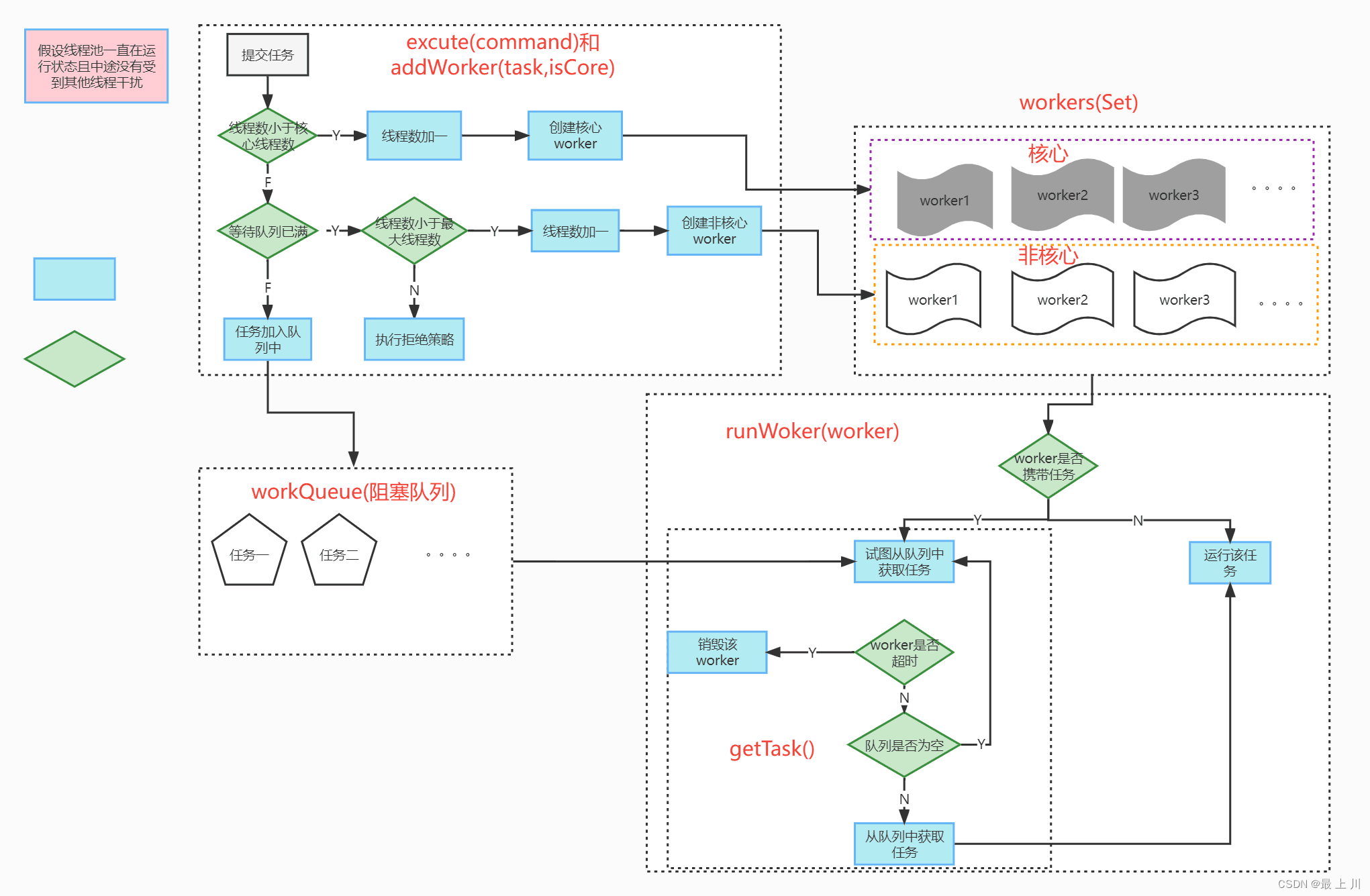
1、提交任务经过的流程
这个是我看着源码画的
2、线程池状态
| 状态 | 描述 |
|---|---|
| RUNNING | 接受新任务、处理队列中的任务 |
| SHUTDOWN | 拒绝新任务、处理队列中的任务 |
| STOP | 拒绝新任务、抛弃队列中的任务、中断正在处理的任务 |
| TIDYING | 队列为空、任务都执行完,即将TERMINATED |
| TERMINATED | 终止 |

内置线程池
通过Excutors类的静态方法获取这些池,源码里说推荐使用这几个,因为它们更方便,而且适配了常见使用场景(但我看到也有观点推荐用ThreadPoolExcutor自定义)。其实就是对线程池参数做了一些限定,形成了具有某种特征的池子
newFixedThreadPool
核心线程数==最大线程数、阻塞队列大小为INT_MAX,keeyAliveTime=0
描述:无界队列、固定线程数量、限制最大线程数量、适用于负载较重的场景
newSingleThreadExecutor
比起newFixedThreadPool,不同在于1 == 核心线程数 == 最大线程数
描述:单线程串行,保证任务按顺序执行
newCachedThreadPool
核心线程数=0、最大线程数为INT_MAX、阻塞队列为同步队列、keeyAliveTime=60
描述:按需创建、队列中只能有一个任务,因此该任务会被马上执行、线程最多空闲60s(自动回收线程)。适用于任务量小、任务执行时间短的场景。
newScheduledThreadPool
阻塞队列为DelayedWorkQueue
描述:支持定时和周期任务
源码剖析
ctl
这个东西在代码里频繁出现
其实就是就是用一个整数(默认为AtomicInteger)存储了线程池的状态以及线程数,带了位运算的思想。
注意只有Running状态,其实就是为了好进行判断,直接runState<0或者ctl<0就可以知道他是否是Running状态

execute方法
上面那个流程图应该大差不差了,这里就不细讲了
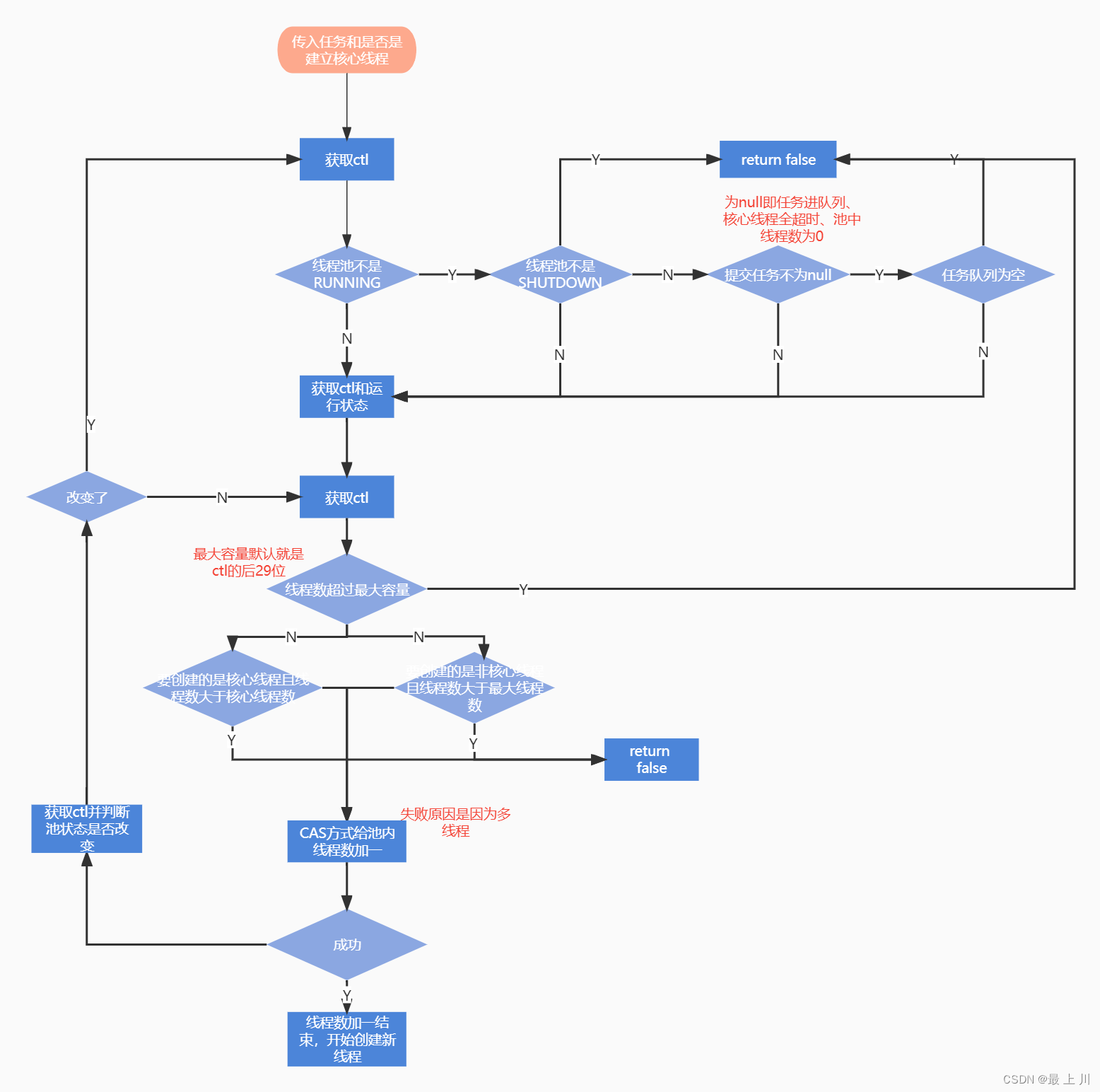
addWorker方法
retry机制
continue retry表示回到最外层循环体,然后继续向下执行,如下面代码在碰到continue retry后,直接执行i++,判定i<2,成功即进入 j 这个内层循环,否则就结束外层循环
break retry表示终止最外层循环,即直接结束这整个循环。
因为下面这个例子的retry就是放在最外层循环体之上的,所以continue和break都与最外层有关。实际上他是只与retry下面那一行的循环体有关。
1 | public static void main(String[] args) { |
第一部分:池内线程数加一

第二部分:创建新线程执行任务
上一环节内没有return false,就会来到这一环节
Woker类部分代码
把任务和执行他的线程封装到一起了
注意这个类继承了AQS
1 | private final class Worker extends AbstractQueuedSynchronizer implements Runnable{ |
Woker容器
1 | /**包含池中所有Woker的集合。仅在持有 mainLock 时可以访问。 */ |
过程中用到的🔒
1 | ReentrantLock mainLock |
过程

runWorker()
他的主要处理逻辑就是执行传入的task或者通过getTask()方法从阻塞队列中获取的task,然后调用run方法进行执行。很有意思的是里面还夹杂了两个切面方法beforeExecute()和afterExecute(),他们定义为空方法体,可以按照自己的需求重写
getTask()
这个方法里终于用到传入的keepAliveTime和allowCoreThreadTimeOut。同时有一个标记timed决定这个线程是否会在一段时间后被回收。
主要处理逻辑就是:
从队列中获取任务,如果timed是true的话,则调用阻塞队列的poll方法阻塞一段时间获取任务,这段时间没任务的话,则超时设置timeOut=true,结束生命周期。否则调用take()方法一直阻塞等待任务到来,也就是核心线程为什么能一直存活的原因。
执行流程总图

- 标题: java线程池学习
- 作者: urlyy
- 创建于 : 2022-07-15 12:50:17
- 更新于 : 2025-12-21 18:39:57
- 链接: https://urlyy.github.io/2022/07/15/java线程池学习/
- 版权声明: 本文章采用 CC BY-NC-SA 4.0 进行许可。